Product Summary
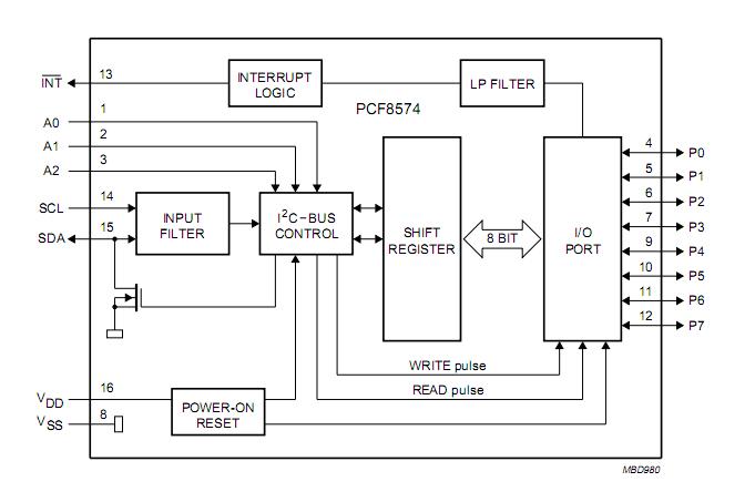
The PCF8574AT is a Remote 8-bit I/O expander. It provides general purpose remote I/O expansion for most microcontroller families via the two-line bidirectional bus (I2C-bus). The PCF8574AT consists of an 8-bit quasi-bidirectional port and an I2C-bus interface. The PCF8574AT has a low current consumption and includes latched outputs with high current drive capability for directly driving LEDs. It also possesses an interrupt line (INT) which can be connected to the interrupt logic of the microcontroller. By sending an interrupt signal on this line, the remote I/O of the PCF8574AT can inform the microcontroller if there is incoming data on its ports without having to communicate via the I2C-bus.
Parametrics
PCF8574AT absolute maximum ratings: (1)supply voltage:-0.5V to +7.0V; (2)input voltage:VSS-0.5V to VDD+0.5V; (3)DC input current:±20mA; (4)DC output current:±25mA; (5)supply current:±100mA; (6)supply current:±100mA; (7)total power dissipation:400mW; (8)power dissipation per output:100mW; (9)storage temperature:-65℃ to +150℃; (10)ambient temperature:-40℃ to +85℃.
Features
PCF8574AT features: (1)Operating supply voltage 2.5 to 6 V; (2)Low standby current consumption of 10 μA maximum; (3)I2C-bus to parallel port expander; (4)Open-drain interrupt output; (5)8-bit remote I/O port for the I2C-bus; (6)Compatible with most microcontrollers; (7)Latched outputs with high current drive capability for directly driving LEDs; (8)Address by 3 hardware address pins for use of up to 8 devices (up to 16 with PCF8574A); (9)DIP16, or space-saving SO16 or SSOP20 packages.
Diagrams

| Image | Part No | Mfg | Description | ![]() |
Pricing (USD) |
Quantity | ||||||||||||
|---|---|---|---|---|---|---|---|---|---|---|---|---|---|---|---|---|---|---|
![]() |
![]() PCF8574AT/3,512 |
![]() NXP Semiconductors |
![]() I/O Expanders, Repeaters & Hubs REMOTE I/O EXPANDER |
![]() Data Sheet |
![]()
|
|
||||||||||||
![]() |
![]() PCF8574AT/3,518 |
![]() NXP Semiconductors |
![]() I/O Expanders, Repeaters & Hubs EXTENDED I/O EXPANDER I2C |
![]() Data Sheet |
![]()
|
|
||||||||||||
![]() |
![]() PCF8574ATD |
![]() NXP Semiconductors |
![]() I2C Interface IC REMOTE I/O EXPANDER |
![]() Data Sheet |
![]() Negotiable |
|
||||||||||||
![]() |
![]() PCF8574ATS/3,118 |
![]() NXP Semiconductors |
![]() I/O Expanders, Repeaters & Hubs REMOTE I/O EXPANDER |
![]() Data Sheet |
![]()
|
|
||||||||||||
(Hong Kong)









