Product Summary
The LM2907M-8 is a monolithic frequency to voltage converter with a high gain opamp/comparator designed to operate a relay, lamp, or other load when the input frequency reaches or exceeds a selected rate. The LM2907M-8 uses a charge pump technique and offers frequency doubling for low ripple, full input protection in two versions and its output swings to ground for a zero frequency input. The applications of the LM2907M-8 include Over/under speed sensing, Frequency to voltage conversion (tachometer), Speedometers, Breaker point dwell meters, Hand-held tachometer, Speed governors, Cruise control, Automotive door lock control, Clutch control, Horn control and Touch or sound switches.
Parametrics
LM2907M-8 absolute maximum ratings: (1)Supply Voltage: 28V; (2)Supply Current (Zener Options): 25 mA; (3)Collector Voltage: 28V; (4)Differential Input Voltage, Tachometer: 28V; Op Amp/Comparator: 28V; (5)Input Voltage Range, Tachometer: ±28V; Op Amp/Comparator: 0.0V to +28V; (6)Power Dissipation: 1200 mW; (7)Operating Temperature Range: -40 to +85℃; (8)Storage Temperature Range: -65 to +150℃; (9)Soldering Information, Dual-In-Line Package, Soldering (10 seconds): 260℃.
Features
LM2907M-8 features: (1)Ground referenced tachometer input interfaces directly with variable reluctance magnetic pickups; (2)Op amp/comparator has floating transistor output; (3)50 mA sink or source to operate relays, solenoids, meters, or LEDs; (4)Frequency doubling for low ripple; (5)Tachometer has built-in hysteresis with either differential input or ground referenced input; (6)Built-in zener on LM2917; (7)±0.3% linearity typical; (8)Ground referenced tachometer is fully protected from damage due to swings above VCC and below ground.
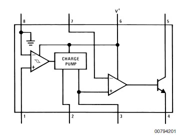
Diagrams

| Image | Part No | Mfg | Description | ![]() |
Pricing (USD) |
Quantity | ||||||||||||
|---|---|---|---|---|---|---|---|---|---|---|---|---|---|---|---|---|---|---|
![]() |
![]() LM2907M-8 |
![]() National Semiconductor (TI) |
![]() Voltage to Frequency & Frequency to Voltage |
![]() Data Sheet |
![]()
|
|
||||||||||||
![]() |
![]() LM2907M-8/NOPB |
![]() National Semiconductor (TI) |
![]() Voltage to Frequency & Frequency to Voltage FREQ TO VLTG CONVERTER |
![]() Data Sheet |
![]()
|
|
||||||||||||
(Hong Kong)










