Product Summary
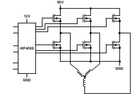
The HIP4081AIBZ is a Three Phase Bridge N-Channel MOSFET driver IC. The HIP4081AIBZ is specifically targeted for PWM motor control. It makes bridge based designs simple and flexible. It has a flexible input protocol for driving every possible switch combination. The device is suitable for applications requiring DC to 100kHz. Unlike the previous family members, the HIP4081AIBZ has a programmable undervoltage set point. The applications of it are Brushless Motors, AC Motor Drives, Switched Reluctance Motor Drives, Battery Powered Vehicles.
Parametrics
HIP4081AIBZ absolute maximum ratings: (1)Supply Voltage, VDD:-0.3V to 16V; (2)Logic I/O Voltages: -0.3V to VDD +0.3V; (3)Voltage on xHS:-6V (Transient) to 85V (-40℃ to 150℃); (4)Voltage on xHB:VxHS -0.3V to VxHS +VDD; (5)Voltage on xLO:VSS -0.3V to VDD +0.3V; (6)Voltage on xHO:VxHS -0.3V to VxHB +0.3V ; (7)Phase Slew Rate:20V/ns.
Features
HIP4081AIBZ features: (1)Independently Drives 6 N-Channel MOSFETs in Three Phase Bridge Configuration; (2)Bootstrap Supply Max Voltage to 95VDC; (3)Bias Supply Operation from 7V to 15V; (4)1.25A Peak Turn-Off Current; (5)User-Programmable Dead Time (0.25μs to 4.5μs); (6)Charge-Pump and Bootstrap Maintain Upper Bias Supplies; (7)Programmable Bootstrap Refresh Time; (8)Drives 1000pF Load with Typical Rise Time of 20ns and Fall Time of 10ns; (9)DIS (Disable) Overrides Input Control; (10)Input Logic Thresholds Compatible with 5V to 15V Logic Levels; (11)Dead Time Disable Capability; (12)Programmable Undervoltage Set Point; (13)Pb-free available.
Diagrams

| Image | Part No | Mfg | Description | ![]() |
Pricing (USD) |
Quantity | ||||||||||||
|---|---|---|---|---|---|---|---|---|---|---|---|---|---|---|---|---|---|---|
![]() |
![]() HIP4081AIBZ |
![]() Intersil |
![]() Power Driver ICs 80 VDC HI FREQ H-BRDG DRVR W/STAR |
![]() Data Sheet |
![]()
|
|
||||||||||||
![]() |
![]() HIP4081AIBZT |
![]() Intersil |
![]() Power Driver ICs HIP4081AIB |
![]() Data Sheet |
![]()
|
|
||||||||||||
(Hong Kong)









