Product Summary
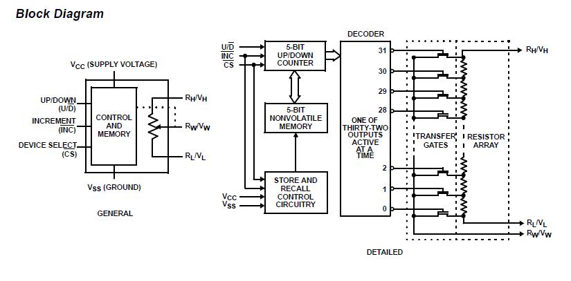
The X9313ZSIZ-3T1 is a digitally controlled potentiometer(XDCP). The X9313ZSIZ-3T1 consists of a resistor array, wiper switches, a control section, and nonvolatile memory. The wiper position is controlled by a 3-wire interface. The X9313ZSIZ-3T1 can be used as a three-terminal potentiometer or as a two-terminal variable resistor in a wide variety of applications including: Control, Parameter adjustments and Signal processing.
Parametrics
X9313ZSIZ-3T1 absolute maximum ratings: (1)Temperature Under Bias:-65℃ to +135℃; (2)Storage Temperature:-65℃ to +150℃; (3)Voltage on CS, INC, U/D, and; (4)VCC with respect to VSS:-1V to +7V; (5)Voltage on VH, VL, VW; (6)with respect to VSS:-6V to +7V; (7)Lead Temperature (soldering 10s):+300℃; (8)IW (10s):±8.8mA; (9)ESD Rating: Human Body Model (Per MIL-STD-883 Method 3015.7): 2.0kV, Machine Model (Per EIAJ ED-4701 Method C-111):200V.
Features
X9313ZSIZ-3T1 features: (1)Solid-state potentiometer; (2)3-wire serial interface; (3)32 wiper tap points: Wiper position stored in nonvolatile memory and recalled on power-up; (4)31 resistive elements: Temperature compensated, End to end resistance range ±20%, Terminal voltages, -VCC to +VCC; (5)Low power CMOS: VCC = 3V or 5V, Active current, 3mA max., Standby current, 500uA max.; (6)High reliability: Endurance, 100,000 data changes per bit, Register data retention, 100 years; (7)RTOTAL values = 1kΩ, 10kΩ, 50Ω; (8)Packages:8 Ld SOIC, 8 Ld MSOP and 8 Ld PDIP; (9)Pb-free plus anneal available (RoHS compliant).
Diagrams

| Image | Part No | Mfg | Description | ![]() |
Pricing (USD) |
Quantity | ||||||
|---|---|---|---|---|---|---|---|---|---|---|---|---|
![]() |
![]() X9313ZSIZ-3T1 |
![]() |
![]() IC XDCP 32-TAP 1K 3-WIRE 8-SOIC |
![]() Data Sheet |
![]()
|
|
||||||
| Image | Part No | Mfg | Description | ![]() |
Pricing (USD) |
Quantity | ||||||
![]() |
![]() X9311 |
![]() Other |
![]() |
![]() Data Sheet |
![]() Negotiable |
|
||||||
![]() |
![]() X9312 |
![]() Other |
![]() |
![]() Data Sheet |
![]() Negotiable |
|
||||||
![]() |
![]() X9313 |
![]() Other |
![]() |
![]() Data Sheet |
![]() Negotiable |
|
||||||
![]() |
![]() X9313TS |
![]() |
![]() IC DIGITAL POT 100K 32TP 8SOIC |
![]() Data Sheet |
![]() Negotiable |
|
||||||
![]() |
![]() X9313UM |
![]() |
![]() IC XDCP 32-TAP 50K 3-WIRE 8-MSOP |
![]() Data Sheet |
![]() Negotiable |
|
||||||
![]() |
![]() X9313UM-3 |
![]() |
![]() IC XDCP 32-TAP 50K 3-WIRE 8-MSOP |
![]() Data Sheet |
![]() Negotiable |
|
||||||
(Hong Kong)










