Product Summary
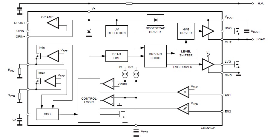
The L6574D is a CFL/TL ballast driver preheat and dimming. In order to ensure voltage ratings in excess of 600V, the L6574D is manufactured with BCD OFF LINE technology, which makes it well suited for lamp ballast applications. The L6574D is intended to drive two power MOSFETS, in the classical half bridge topology, ensuring all the features needed to drive and properly control a fluorescent bulb.
Parametrics
L6574D absolute maximum ratings: (1)IS Supply Current: 25 mA; (2)VLVG Low Side Output: -0.3 to Vs +0.3 V; (3)VOUT High Side Reference: -1 to VBOOT -18 V; (4)VHVG High Side Output: -1 to VBOOT V; (5)VBOOT Floating Supply Voltage: -1 to 618 V; (6)dVBOOT/dt VBOOT pin Slew rate (repetitive): ±50 V/ns; (7)dVOUT/dt OUT pin Slew Rate (repetitive): ±50 V/ns; (8)Vir Forced Input Voltage (pins Ring, Rpre): -0.3 to 5 V; (9)Vic Forced Input Voltage (pins Cpre, Cf): -0.3 to 5 V; (10)VEN1, VEN2 Enable Input Voltage: -0.3 to 5 V; (11)IEN1, IEN2 Enable Input Current: ±3 mA; (12)Vopc Sense Op Amp Common Mode Range: -0.3 to 5 V; (13)Vopd Sense Op Amp Differential Mode Range: ±5 V; (14)Vopo Sense Op Amp Output Voltage (forced): 4.6 V; (15)Tstg, Tj Storage Temperature: -40 to +150 ℃; (16)Tamb Ambient Temperature: -40 to +125 ℃.
Features
L6574D features: (1)high voltage rail up to 600v; (2)dv/dt immunity ± 50 v/ns in full temperature range; (3)driver current capability: 250ma source, 450ma sink; (4)switching times 80/40ns rise/fall; (5)with 1nf load; (6)cmos shut down input; (7)under voltage lock out; (8)preheat and frequency shifting timing; (9)sense op amp for closed loop control or protection features; (10)high accuracy current controlled oscillator; (11)integrated bootstrap diode; (12)clamping on vs.; (13)so16, dip 16 packages.
Diagrams

| Image | Part No | Mfg | Description | ![]() |
Pricing (USD) |
Quantity | ||||||||||||
|---|---|---|---|---|---|---|---|---|---|---|---|---|---|---|---|---|---|---|
![]() |
![]() L6574D013TR |
![]() STMicroelectronics |
![]() Power Driver ICs CFL/TL Ballast |
![]() Data Sheet |
![]()
|
|
||||||||||||
![]() |
![]() L6574D |
![]() STMicroelectronics |
![]() Power Driver ICs CFL/TL Ballast |
![]() Data Sheet |
![]()
|
|
||||||||||||
(Hong Kong)









