Product Summary
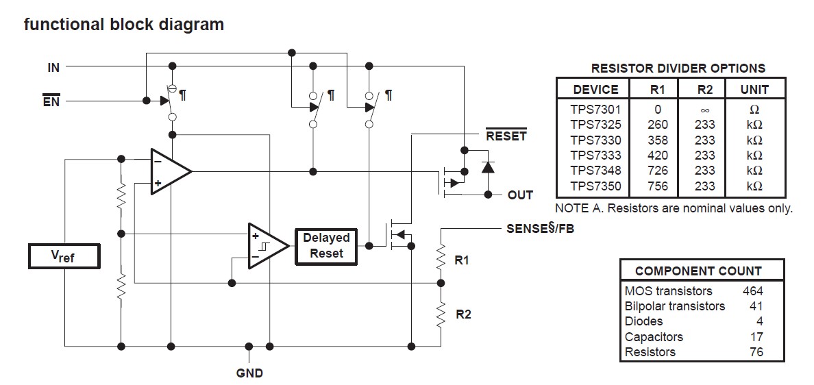
The TPS7333QDRG4 is a micropower low-dropout (LDO) voltage regulator. It is differentiated from the TPS71xx and TPS72xx LDOs by their integrated delayed microprocessor-reset function. If the precision delayed reset is not required, the TPS71xx and TPS72xx should be considered.
Parametrics
TPS7333QDRG4 absolute maximum ratings: (1)Input voltage range§, VI, RESET, SENSE, EN: -0.3 V to 11 V; (2)Output current, IO: 2 A; (3)Continuous total power dissipation: See Dissipation Rating Tables 1 and 2; (4)Operating virtual junction temperature range, TJ: -55℃ to 150℃; (5)Storage temperature range, Tstg: -65℃ to 150℃; (6)Lead temperature: 1,6 mm (1/16 inch) from case for 10 seconds: 260℃.
Features
TPS7333QDRG4 features: (1)Available in 2.5-V, 3-V, 3.3-V, 4.85-V, and 5-V Fixed-Output and Adjustable Versions; (2)Integrated Precision Supply-Voltage Supervisor Monitoring Regulator Output Voltage; (3)Active-Low Reset Signal with 200-ms Pulse Width; (4)Very Low Dropout Voltage. Maximum of 35 mV at IO = 100 mA (TPS7350); (5)Low Quiescent Current – Independent of Load 340 mA Typ; (6)Extremely Low Sleep-State Current, 0.5 mA Max; (7)2% Tolerance Over Full Range of Load, Line, and Temperature for Fixed-Output Versions§; (8)Output Current Range of 0 mA to 500 mA; (9)TSSOP Package Option Offers Reduced Component Height For Critical Applications.
Diagrams

| Image | Part No | Mfg | Description | ![]() |
Pricing (USD) |
Quantity | ||||||||||||
|---|---|---|---|---|---|---|---|---|---|---|---|---|---|---|---|---|---|---|
![]() |
![]() TPS7333QDRG4 |
![]() Texas Instruments |
![]() Low Dropout (LDO) Regulators Lowest Dropout PMOS |
![]() Data Sheet |
![]()
|
|
||||||||||||
| Image | Part No | Mfg | Description | ![]() |
Pricing (USD) |
Quantity | ||||||||||||
![]() |
![]() TPS70102 |
![]() Other |
![]() |
![]() Data Sheet |
![]() Negotiable |
|
||||||||||||
![]() |
![]() TPS70102PWP |
![]() Texas Instruments |
![]() Low Dropout (LDO) Regulators Dual 500mA LDO |
![]() Data Sheet |
![]()
|
|
||||||||||||
![]() |
![]() TPS70102PWPG4 |
![]() Texas Instruments |
![]() Low Dropout (LDO) Regulators Dual-Output LDO |
![]() Data Sheet |
![]()
|
|
||||||||||||
![]() |
![]() TPS70102PWPR |
![]() Texas Instruments |
![]() Low Dropout (LDO) Regulators Dual-Output LDO |
![]() Data Sheet |
![]()
|
|
||||||||||||
![]() |
![]() TPS70102PWPRG4 |
![]() Texas Instruments |
![]() Low Dropout (LDO) Regulators Dual-Output LDO |
![]() Data Sheet |
![]()
|
|
||||||||||||
![]() |
![]() TPS70145 |
![]() Other |
![]() |
![]() Data Sheet |
![]() Negotiable |
|
||||||||||||
(Hong Kong)










